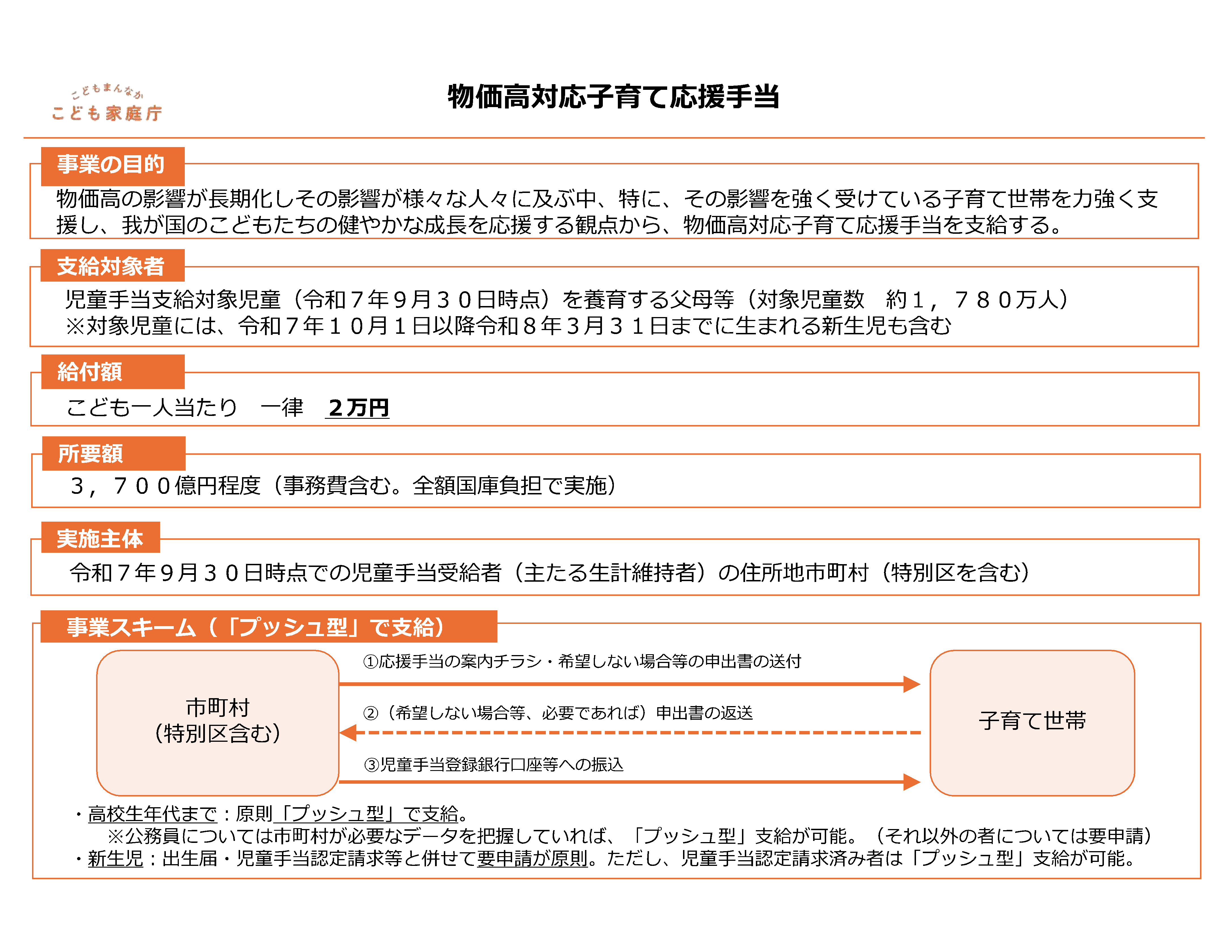
令和7年11月21日に内閣で閣議決定された「「強い経済」を実現する総合経済対策」において、0歳から高校生年代までのこども達に1人あたり2万円の「物価高対応子育て応援手当」を支給することが決定されました。
支給時期・申請方法などの詳細は未定です。決まり次第、市ホームページや広報紙等でお知らせします。
支給対象児童(予定)
(1)令和7年9月分(令和7年9月に出生した児童については10月分)の児童手当の支給対象児童
(2)令和7年10月1日から令和8年3月31日までに出生した児童
支給対象者(予定)
上記(1)の児童手当受給者
上記(2)の保護者のうち生計を維持する程度の高いもの
支給額(予定)
対象児童1人につき2万円(1回限り)
関連情報(外部リンク)
●こども家庭庁ホームページ
